PostTime:::2/24/2026
Riding the vibrant energy of the new year, Guangdong Technion - Israel Institute of Technology (GTIIT) celebrates its first "double triumph": groundbreaking achievements from the same research team have been successively published in two top-tier international academic journals!
Under the leadership of the corresponding author, Assoc. Prof. Wang Yan, the first paper, titled "A 2.7-μm-thick robust, permeable, and antifreezing hydrogel electrode for long-term ambulatory health monitoring," was published in Science Advances (Impact Factor: 12.5). The second paper, titled "Sub-400 nanometer-thick skin and environment adaptable organohydrogel nanofilm epidermal electrode," appeared in Nature Communications (Impact Factor: 15.7). The first authors of these papers are Chemical Engineering doctoral candidates Wang Yuli and Wang Zonglei, respectively.
Building on a coherent research lineage, these studies have not only advanced hydrogel electrode thickness from the micrometer to the sub-micrometer scale but have also endowed the electrodes with exceptional breathability and environmental adaptability. This represents a solid step forward toward achieving “imperceptible” dynamic health monitoring under extreme conditions.


Top-tier publications with a shared research lineage
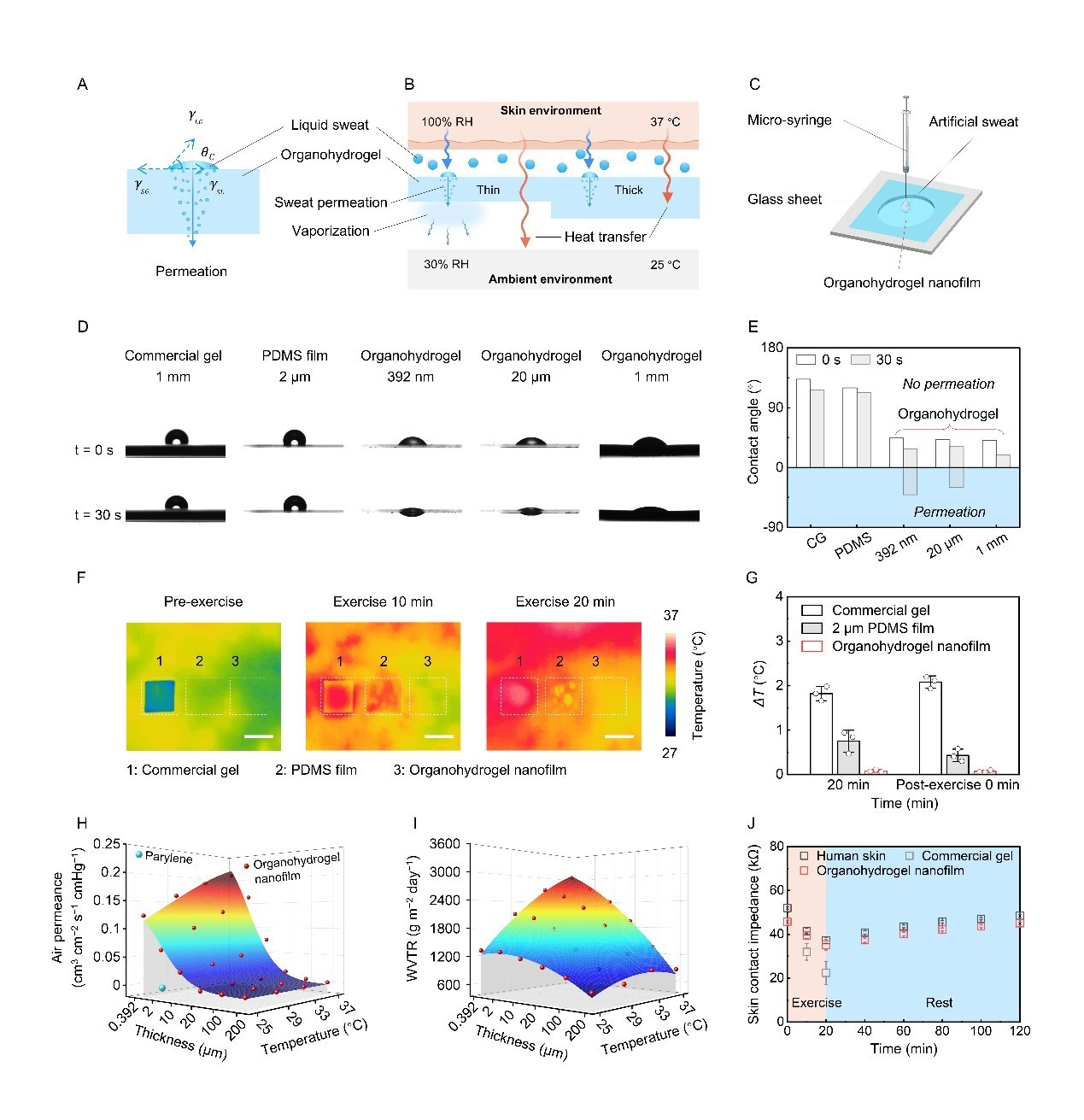
Hydrogel-based epidermal bioelectronics are attractive for long-term health monitoring, yet conventional hydrogel electrodes face a persistent trade-off: thick gels compromise breathability and heat dissipation, leading to interfacial gaps and motion/sweat artifacts, while ultrathin gels tend to fail due to dehydration, freezing, or mechanical fragility.
This research advances a clear iteration pathway centered on “ultrathin geometry to minimize flexural rigidity and maximize skin conformity,” then expands toward environmental robustness. In the Science Advances study, a temperature-responsive phase-change gelatin system reinforced by a polyurethane nanomesh, together with a glycerol/water binary solvent and LiCl, enabled a robust 2.7-μm-thick, permeable, antifreezing/antidrying, self-adhesive hydrogel electrode. The resulting skin-like interface reduced impedance fluctuation and substantially suppressed motion and sweat artifacts, supporting uninterrupted ambulatory electrophysiological monitoring (e.g., ECG/EEG) for eight consecutive days under everyday activities.

Ultrathin hydrogel for long-term ambulatory health monitoring.
Building on this foundation, the Nature Communications study pushed the thickness further into the sub-400-nm regime (392 nm) and broadened “environment adaptability” by coupling a stronger covalent network with solvent-replacement electrolyte strategies (e.g., glycerol/salt/tannic-acid systems). This upgrade preserved mechanical and electrical integrity across extreme conditions (very low humidity, vacuum, and wide temperature range) and after prolonged storage, while enabling stable multi-day biosignal acquisition (e.g., nine-day ECG) with superior resistance to sweat and motion artifacts. Together, the two papers demonstrate how a synergistic design of ultrathin form factor, reinforced architecture, and solvent/network engineering can simultaneously deliver skin comfort and extreme-environment durability, accelerating the development of robust skin-integrated bioelectronics for long-term monitoring and practical deployment.

Skin adaptability of organohydrogel nanofilm.
Science Advances and Nature Communications are backed by the prestigious academic brands of Science and Nature, respectively. Renowned for their rigorous academic standards and broad impact, they serve as core platforms for scholars across disciplines to publish groundbreaking research.
Papers writing on the land of our motherland
The research did not initially target "extreme environments" but rather started from the need for "long-term epidermal monitoring under normal conditions." A pivotal shift occurred during an internal "brainstorming" session as the project progressed.
"We realized that long-term health monitoring doesn't only happen in comfortable indoor settings. How can health monitoring for personnel working in border defense, aerospace, or remote areas remain stable under low temperatures, dry conditions, or even vacuum environments?" Yan said. In such extreme settings, traditional high-water-content hydrogel electrodes become unstable once they encounter freezing temperatures, low-humidity dehydration, or vacuum-induced evaporation.
After thorough discussion, Yuli and Zonglei decided to shift their research focus from "normal environments" to "adaptation for extreme environments," moving beyond performance optimization under laboratory conditions to ensure their research genuinely addressed societal needs and people's requirements. "From then on, every material selection and parameter adjustment carried deeper meaning. We wanted the electrodes we developed not only to produce research papers but to truly serve workers persevering in harsh conditions," Yan concluded.
Driven by this sense of mission, they established a new research roadmap: first, get the skin interface right; then, push the environmental boundaries further. Beginning with step-by-step efforts to overcome challenges such as materials being "thin yet prone to cracking," "thin yet prone to drying and freezing at low temperatures," the team eventually achieved a milestone of eight days for the "long-term wear and continuous monitoring" indicator. In the later stages, they advanced the thickness from the micrometer level to the sub-micrometer level, while expanding environmental adaptability from cold resistance to a wide range of demanding composite conditions, including broad temperature ranges, low humidity, and vacuum. This research, which started in July 2023, underwent continuous iteration through repeated revisions and restarts. After two and a half years, it finally achieved critical breakthroughs.
"When we finally saw the ultrathin hydrogel functioning stably under extreme conditions, we deeply understood the immense power behind the phrase 'science and technology constitute the primary productive forces,'" both researchers reflected. Since their graduate studies, Yuli and Zonglei had noticed the emerging wave of future technology institutes in China, with flexible electronics widely regarded as a strategic development direction. Prof. Wang Yan's pioneering work in this field further inspired their admiration. With an almost academic "fandom" mentality, the two successfully applied to her doctoral program. Their time in the lab further deepened their motivation for research.

Team photo
"Prof. Wang Yan has always guided us to 'do future-oriented research, practical research, and human-centered research,'" Yuli shared with gratitude. "This requires us to maintain a long-term vision while staying grounded, dedicating ourselves to real-world research closely related to our own lives. That's why our sense of involvement and purpose in the project is so strong, and our personal values are integrated into the broader needs of 'people.'"
With this profound reverence, the two will continue to move forward side by side, "maintaining resilience through repeated trials and error, staying focused amid a restless environment." Their goal is to ensure every step is firmly rooted in the needs of their homeland, serving people with tangible and solid achievements.
Text: GTIIT News & Public Affairs
Photos: Provided by Wang Yuli, Wang Zonglei
© GUANGDONG TECHNION-ISRAEL INSTITUTE OF TECHNOLOGY | 粤ICP备17036470号